Toenemende urgentie voor grip op vastgoedbeslissingen
Zorginstellingen staan voor complexe beslissingen met grote financiële impact. Structurele arbeidsmarktkrapte en een toenemende zorgvraag zetten de bedrijfsvoering onder spanning. Tegelijkertijd groeit de maatschappelijke en beleidsmatige verwachting rondom passende, toegankelijke en duurzame zorg. Met de toenemende strategische belangen in het zorgproces, groeit ook de complexiteit van vastgoedvraagstukken. Investeringen in vastgoed raken verweven met vraagstukken hoe (schaars) personeel zo efficiënt en gemotiveerd mogelijk wordt ingezet en zorginstellingen kunnen voldoen aan de verduurzamingsopgave. Tegelijk stellen financiers steeds scherpere eisen aan de omvang, fasering en financiële consequenties van vastgoedinvesteringen.
Dit vraagt om een strategische blik op vastgoedsturing waarin de zorginhoudelijke doelen, financiële haalbaarheid en externe verwachtingen samenkomen. Een helder en concreet strategisch vastgoedplan (SVP) helpt daarbij. Een SVP geef niet alleen uzelf grip, maar helpt ook bij de vragen van interne en externe stakeholders.
Ook interessant: Voortvarend aan de slag met ons stappenplan voor het aantrekken van financiering
Hoe zet je vastgoedsturing in als strategisch instrument?
Klinkt allemaal helder en logisch, maar hoe maak je dit concreet? Vastgoedsturing draait om het bewust en integraal aansturen van alle activiteiten die samenhangen met het realiseren, onderhouden en exploiteren van vastgoed. Niet alleen huur/verhuur, nieuwbouw, herontwikkeling of verkoop, maar ook het planmatig onderhoud en de verbetering van de bestaande vastgoedportefeuille. Sturen betekent daarbij niet alleen reageren op wat voorbij komt, maar vooral anticiperen op wat nodig is. Het is dus een instrument om actief richting te geven aan de gewenste ingrepen in uw vastgoedportefeuille, in lijn met de strategie van uw zorginstelling.
Vooruitkijken geeft voorsprong
De kern van vastgoedsturing is het formuleren van een toekomstbestendig perspectief op uw vastgoedportefeuille. Hoe moet deze eruitzien over vijf, tien of twintig jaar? Houd daarbij rekening met de veranderende context van bijvoorbeeld toenemende schaarste, vergrijzing en verduurzamingsopgaven. Welke stappen zijn nodig om dat toekomstbeeld te realiseren? En is dat haalbaar binnen de beschikbare middelen en kaders? Effectieve vastgoedsturing betekent dus keuzes maken, prioriteren en vertalen naar beleid en uitvoering.
Van strategie naar sturing via een SVP
Voor actieve sturing op uw vastgoedportefeuille is een kwalitatief goed SVP vereist. Een belangrijke stap richting effectieve vastgoedsturing is dus een kritische blik op uw huidige SVP. Is in uw plan de missie, visie en zorgstrategie van uw zorginstelling vertaald naar de context van vastgoed? Geeft het bijvoorbeeld concreet antwoord op hoe ‘passende zorg’ wordt vertaald naar de mate waarin locaties bereikbaar zijn of waar de zorg geleverd wordt?
Handig: Download hier de checklist met bouwstenen voor uw SVP
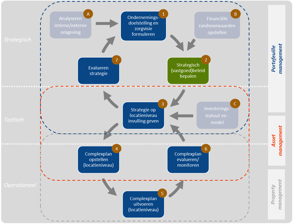
De beleidsachtbaan (zie figuur 1) is bij uitstek geschikt als denkkader om vastgoedbeslissingen te verbinden aan de strategische en zorginhoudelijke koers. Door de samenhang en/of hiërarchie van beleid expliciet te positioneren, wordt versnippering en verkokering voorkomen. Het fungeert als kapstok om investeringsvraagstukken niet als geïsoleerde projecten te benaderen, maar als afgeleide van integraal beleid. De beleidsachtbaan verbindt zo het strategisch niveau met tactische keuzes over portefeuillesamenstelling en capaciteitsvraagstukken, én met operationele besluiten over locaties, investeringen en timing.

Figuur 1: Beleidsachtbaan (RIGO, 2004 – bewerking Finance Ideas)
Van strategie naar uitvoering
Effectieve sturing op vastgoed ontstaat pas wanneer strategische doelen, tactische analyses en operationele uitvoering met elkaar verbonden zijn. Wat is immers de waarde van onderhouds- en beheersmaatregelen op locatieniveau, zonder oog voor de lange termijn plannen van een locatie? En wat is de waarde van strategische portefeuille doelstellingen, zonder ‘stay or go’ beslissingen te maken op locatieniveau?
Gebrekkige doorvertaling ondermijnt de interne afstemming. Het leidt mogelijk tot onduidelijkheid in rollen en verantwoordelijkheden en vergroot de kans op ad-hoc besluitvorming. Hierdoor wordt vastgoed geen middel om doelen te realiseren, maar een bron van frustratie binnen de organisatie.
Een SVP is in die zin niet alleen een analyse‑instrument of beleidsstuk, maar ook een middel om activiteiten te prioriteren en te organiseren. Het geeft u helderheid over welke locaties een kernfunctie (kunnen) vervullen, welke in aanmerking komen voor verbouwing of afstoot en wat dat vraagt.
Meer weten hoe het strategisch vastgoedplan uw organisatie verder kan helpen?
Heeft u vragen over de stappen om te komen tot een (herijkt) strategisch vastgoedplan of bent u benieuwd naar een second opinion op uw huidige SVP? Neem contact op met Niels Zwetsloot. Ons team denkt ook graag mee over de samenhang tussen de beleidsachtbaan en uw visie op vastgoed.
"*" geeft vereiste velden aan
